-燃料電池のサイトテクノロジーを開発する-テクノエキスプレス株式会社 燃料電池製品,太陽電池製品,ロボットの研究開発,駅務機器メンテナンス 保守 サービス

人の未知「Ⅹ」能力をディジタル化する ―――――

テクノエキスプレス株式会社

FAX:052-888-2021

※現在リモートワーク中のためFAXのみの受付となっております。ご了承ください。

【伝達通知プログラム及びそれを用いた品質改善システム】(特開2008-152484)
(平成24年01月13日 特許登録されました。 特許第4902335号)

保守会社で社会システムの保守サービスを40年勤めた
保守サービスマンが考えた保守会社のサービスマンから見た品質改善システムです。

保守会社から製造現場の“品質改善システム”が特許に成りました。

この伝達通知プログラムを用いた「品質改善システム」は、
「品質改善のかゆい所」に手が届く

“ひと味違う”品質改善システム”です。

このシステムの詳細はQuality Innovation System(品質革新システム)資料PDFをご覧ください。
各特許の詳しい内容につきましては、下記URLで検索できます。
文献番号(特許番号)を入力して下さい。
https://www.j-platpat.inpit.go.jp
特許庁のトップページはこちら
https://www.jpo.go.jp/index.html
Quality Innovation System(品質革新システム)の概要

Quality Innovation System(品質革新システム)とは

製造品の品質を常に一定に保ち、かつ向上するために開発されたシステムです。
また、現場で生まれた技術ノウハウや改良提案などを他の部門に伝える機能もあり、個人の能力を即戦力に変えていきます。

基本コンセプト1

三つの 『みる』 をキーワードに、生産現場の情報を活用できる形にします。
品質革新システムとは1
※ クリックで拡大します。

基本コンセプト2

現場で培ってきた技術力を次の製品に生かす仕組み作りを行います。
品質革新システムとは2
※ クリックで拡大します。

基本コンセプト3

失敗を隠すことなくオープンにすることで、改善を行いやすい環境を作ります。
品質革新システムとは3
※ クリックで拡大します。

基本コンセプト4

改善提案や不具合発生条件などの情報を一部門にとどめることなく、企業全体で活用できる形にします。
品質革新システムとは4
※ クリックで拡大します。
より詳しいご案内は以下のページにてご確認ください。

導入事例

精密機器製造メーカー

各部門の情報相関図

研究、設計、製造、営業、総務/経理、保守サービスなどの一環の生産情報を、各部門ごとに登録/活用する形でご提案いたしました。
事例1-1

不具合内容の登録/承認・設計変更の受領

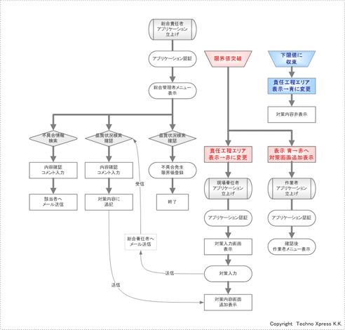
不具合等が発生した場合、即応できるようにしたいとのご意見をいただき、不具合の発生、設計変更等の緊急の通達を即時行うことができるシステム設計を行いました。
緊急事項の通達がある場合は自動的に画面の表示が切り替わるため、確認漏れを防ぎます。
事例1-2
※ クリックで拡大します。

品質情報の確認・不具合発生を監視

システムに設定した基準より品質が低下した場合は責任者・現場担当者に緊急通知が配信され、即座に改善を行うことができるようご提案させていただきました。
品質低下時には画面の色が変わり、今の品質状態が視覚的に『見える』ようになります。
事例1-3
※ クリックで拡大します。

ご利用料金について

システム開発費

一人月: 90万円 (1h: 5400円)

システム保守費(月額)

① Redhat Enterprise Linux ES3(OS)のアップグレード(約2.5H)
② サーバー本体のハードウェア、UPSの清掃(約1.5H)
③ サーバ本体の機能チェック(約3.0H)
④ バックアップファイル退避作業(約4.0H)
⑤ ハードディスク保守(約16.0H)
他、搭載基本ソフト保守費(搭載ソフトにより変動)、雑費



品質改善システム
保守会社業務ソフトは、保守・修理を必要とする工業製品の受付業務→修理業務→発送業務までを一元的に管理する事が可能です。各担当部門の状況をweb上で検索、閲覧できます。 また、工業製品に限らず、農業・畜産などの製品が生産者から消費者に届けられるまでのデータベース管理に応用できる業務ソフトです。
伝達通知プログラム及び
それを用いた品質改善システム
(特開2008-152484) PDF
(平成24年01月13日 特許登録されました。
特許第4902335号)


保守会社業務プラン (PC版千手観音)
保守修理サービスマン!が創った・・現場主義の保守サービス会社・業務ソフトのWeb化!
保守修理サービス会社の一元管理“業務ソフトTWS”保守修理サービス会社業務ソフトTotal WebSystem、外出先からは携帯電話やiPad(apple)のようなモバイル端末からアクセス可能
修理業務一元管理プログラム及び
修理業務一元管理システム
(平成23年2月25日 特許登録されました。
(特許第4691354号)PDF


保守会社業務プラン(モバイル版千手観音)
上記の保守修理サービス会社の一元管理“業務ソフトTWS”保守修理サービス会社業務ソフトTotal WebSystemを携帯電話で活用できる携帯版



各特許の詳しい内容につきましては、下記URLで検索できます。
文献番号(特許番号)を入力して下さい。
http://www.ipdl.inpit.go.jp/Tokujitu/tjbansaku.ipdl?N0000=110
特許庁のトップページはこちら
http://www.jpo.go.jp/indexj.htm


社会システムメンテナンス
駅務機器メンテナンス・保守サービス
社会システムメンテナンス業務内容

1.鉄道会社の自動改札機、券売機、定期券発行機、座席指定発券機・・等の駅務機器

2.一般道路・高速道路のETC、信号機、表示器、
  速度検知機・・等の交通機器

3.キャッシュレジスター、クレジットカード照合機・・
  等の流通機器

4.銀行のATM、両替機・・等の金融機器

5. 社会システムのシステム検査・・等の品質管理


技術紹介
保守会社一元管理システム
保守会社サービスデータ管理Web化システム
保守会社サービスマン教育のWeb化システム
保守会社運用方法Web化システム
まばたき光センサー
自転車用接近報知器


メールマガジン
サービスマンを応援する
メルマガを発行しています!

(社会システムサービス一筋
30余年の経験から語る・・・)
CEO 南出英男 (社会システムサービス一筋30余年・・・)

『社長って!!委員会?』
《メルマガ:PC版》
『サービスマン!デ!委員会!?』
 許
当社の技術紹介です。


特選サービスツール 工具カタログ
サービスマンのための
便利なツールを
紹介しております。

順次商品を追加します。




Xpress-Group